咨询服务热线15381681144
18094673492

新闻详情

屋顶风机安裝、维护保养、使用说明书

发表时间:2021-05-24 10:21

一、风机的安裝

屋顶风机安裝的基本须高于平屋面,表层规定整平,防止渗漏渗水,并须预埋件好地脚螺丝。

1、风机安裝前要用心查验:

①扇叶与外壳有无因运送毁坏或形变,不然应待修补后才可安裝;

②叶子与吹风筒有无因连接地脚螺栓松脱而碰壳,如叶子与吹风筒空隙不匀称,则应先调节好后才可安裝;

③各构件连接是不是拧紧;

④电动机介电强度能是不是优良;

2、在预制构件的安裝基本上面一圈5毫米厚上下减震橡皮擦条,吊装风机至安裝基本上,校准校直后用地脚螺栓将风机基座与基本拧紧,地脚螺栓部位在基本的正垂面内以避免降水渗透到风机内。露出地脚螺栓头用结构胶密封性。

3、风机机身号为3-5#时,基本每边正中间一个地脚螺栓。基本为混泥土时,用M8×80钢膨胀螺丝拧紧;基本为钢架结构时,用M8×40地脚螺栓拧紧。

风机机身号为6-9#时,基本每侧均布二个地脚螺栓。基本为混泥土时,用M10×95钢膨胀螺丝拧紧;基本为钢架结构时,用M10×45地脚螺栓拧紧。

风机机身号为10-14#时,基本每侧均布三个地脚螺栓。基本为混泥土时,用M12×110钢膨胀螺丝拧紧;基本为钢架结构时,用M12×45地脚螺栓拧紧。

风机机身号为15-18#时,基本每侧均布四个地脚螺栓。基本为混泥土时,用M12×110钢膨胀螺丝拧紧;基本为钢架结构时,用M12×50地脚螺栓拧紧。

风机机身号为20-24#时,基本每侧均布四个地脚螺栓。基本为混泥土时,用M16×150钢膨胀螺丝拧紧;基本为钢架结构时,用M16×50地脚螺栓拧紧。

4、吊装风机务必用钩索托着风机,不允许用起重吊钩钩住无动力风帽边沿吊装。

5、针对供应时无动力风帽与行为主体分件包裝的大POS号风机,先要把风机行为主体安裝在基本上,再把无动力风帽安裝在风机行为主体上。

6、风机進口需对接道时,运用软接衔接连接,不允许将管路净重加在风机构件上。

7、风机安裝中务必轻拿小心轻放,切勿粗暴安裝。风机安裝后务必转动离心叶轮,查验是不是有离心叶轮擦碰吹风筒状况,如发觉不当之处,务必调节好。

二、风机的调节、运作、和维护保养

1、风机的运行:

风机运行前要开展用心查验,查验內容有:

①电动机的介电强度能是不是优良,电动机布线是不是恰当坚固。

②查验滚动轴承的润化是不是完好无损,滚动轴承务必在优良的润化情况下即可运行。

③将风机的离心叶轮旋转几阶,查验离心叶轮是不是有卡死和磨擦状况,若有,务必调节好。

④查验风机外壳内是不是有防碍旋转的脏物,若有,应全部清除。

⑤风机的支脚地脚螺栓是不是松脱。要确保支脚地脚螺栓坚固,不然会导致风机的明显震动。

⑥风机离心叶轮是不是反转,若反转,务必使离心叶轮彻底终止旋转后,即可重新启动。风机气旋方位务必与机壳上气旋方位牌一致。

⑦为增加电动机使用寿命,功率大的电动机应选用降血压运行。

2、风机的一切正常运作和维护保养:

①风机在一切正常运作中,主要是监控风机的电流量,禁止超电流量运作。

②要常常查验风机中滚动轴承是不是一切正常及其有没有磨擦、撞击的响声等。

③随时随地留意风机每个位置的连接地脚螺栓的松脱情况,留意电动机和风机传出的异常响声,发现问题,妥善处理。

④按时消除风机內部积尘、污渍等脏物,并避免 生锈。

⑤风机每运作2500钟头(约大半年),最少对电动机和风机全方位查验一次,如发觉轴承润滑油霉变务必立即拆换,拆换前务必用车用汽油将滚动轴承清理整洁,润滑油脂选用润滑脂,加润滑油脂量以滚动轴承无尘室容量三分之二为宜(二极电动机中以二分之一为宜)。

⑥在一切正常运作中,如遇以下状况,应该马上关机查验或维修:

a、电动机升温超出70℃。

b、电动机起烟。

c、产生明显的震动或有很大的擦碰声。

若关机查验,要断开电动机开关电源,并做出标识,以防产生安全事故。

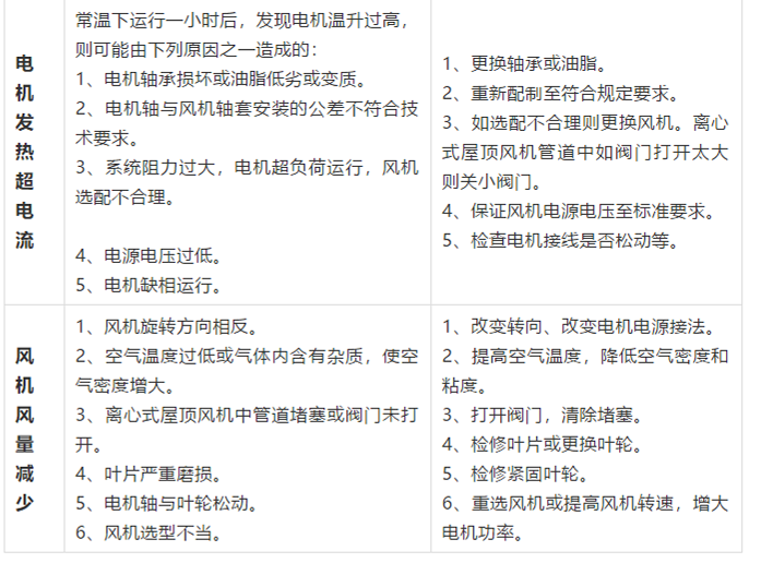
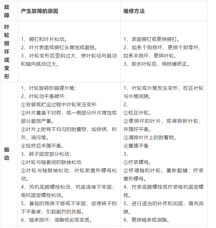
三、风机常见问题、造成常见故障的缘故和检修方式

微信截图_20210524101457.png微信截图_20210524101506.png

如在风机运作时发生一般的常见故障,请参考以上的常见故障缘故搜索,并应严苛按本使用说明的规定开展定期检查修补。



分享到: